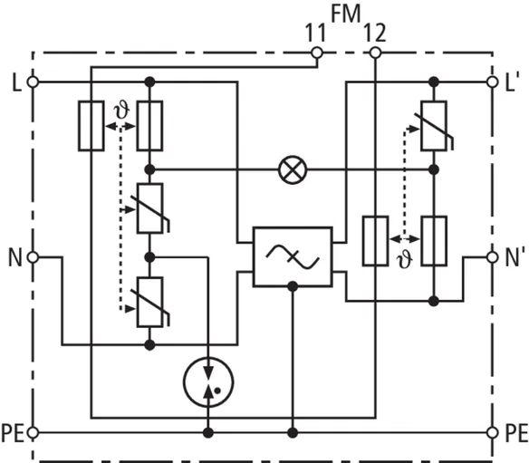
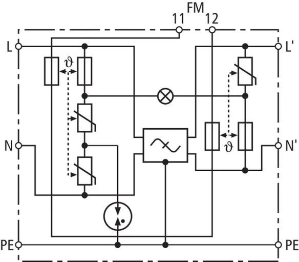
SPS Protector
:quality(98)/www.dehn.es/store/f/59222833/HDVORSCHAU/912253a4_16-9.jpg)
:quality(98)/www.dehn.es/store/f/59222833/HDVORSCHAU/912253a4_16-9.jpg)
- Combinación de protección contra sobretensiones y filtro de interferencias
- Protección contra sobretensiones con dispositivo de vigilancia y separación
- Filtro supresor de perturbaciones para protección de la electrónica industrial, altamente sensible, contra perturbaciones simétricas y asimétricas de alta frecuencia
- Construcción en caja blindada
- Indicación óptica de funcionamiento (verde) y contacto de señalización a distancia libre de potencial (contacto normalmente cerrado) para indicación de averías
Detalles
:quality(98)/www.dehn.es/store/f/59222834/HDVORSCHAU/912253a3_Kat.jpg)
:quality(98)/www.dehn.es/store/f/59222834/HDVORSCHAU/912253a3_Kat.jpg)
N.º art. 912253 SPS PRO
GTIN 4013364068360, N.º de arancel aduanero (EU): 85363010, Peso bruto: 603.70 g, Empaquetado: 1.00 unidad(es)
Datos técnicos
DPS según EN 61643-11 / ... IEC 61643-11 | Tipo 3 / Clase III |
Tensión máxima permanente AC (UC ) | 255 V (50 / 60 Hz) V |
Intensidad nominal AC (IL ) | 3 A |
Corriente nominal de descarga (8/20 µs) (In ) | 3 kA |
Corriente nominal de descarga (8/20 µs) [L+N-PE] (Itotal ) | 5 kA |
Nivel de protección [L-N] / [L/N-PE] (UP ) | ≤ 800 / ≤ 1000 V |
Contacto FM / Forma de los contactos | abierto |